目前,2022年卡塔尔世界杯正在激烈的进行中。中国高校在本次世界杯的表现较为亮眼,尤其是来自于体育类院校的3位裁判员——马宁、施翔、曹奕。他们分别毕业于北京体育大学、南京体育学院 北京体育大学。这也是时隔二十年后世界杯赛场再次出现中国裁判组。
其实除了裁判员之外,体育类考生和高校也同样值得关注。今天小编就带领大家看看体育类考生上大学的途径、保送情况,以及体育类高校的详细介绍。体育类考生上大学的途径
目前体育类考生有三种途径上大学:体育单招、体育统考、高水平运动员。运动训练、民族传统体育专业是教育部、国家体育总局批准的实行单独提前招生的两个专业。文化考试由国家体育总局统一命题,体育专项考试执行国家体育总局制定的统一的考试办法和评分标准。由招生院校组织实施文化、体育专项考试及录取工作,录取名单报生源所在省高招办和国家体育总局备案。需要参加本省的统一体育专业测试(具体内容各省不同),文化考试需参加高考,然后和普通高考生一样报志愿。考上大学以后学习体育教育和社会体育管理与指导、运动人体科学等专业。体育统考对文化和体育都有较高的要求。高水平运动员招生,是指经过教育部批准的招生高校根据本校高水平运动队项目的建设需要,推进素质教育,从参加全国普通高校统一招生考试的学生中特招有体育项目特长且又符合高等学校年度招生工作规定的学生。报考高水平运动员的考生,要参加各省市组织的统一体育测试,在规定时间参加招生学校组织的体育专项测试。获得高水平运动员资格的考生,还要参加全国统一高考。
满足这些条件的考生可以保送
近日,体育总局办公厅发布《关于做好2023年高校保送录取优秀运动员有关事宜的通知》。根据教育部、国家体育总局等六部委《关于进一步做好退役运动员就业安置工作的意见》(体人字〔2002〕411号)和教育部有关文件规定,经商教育部高校学生司,为做好2023年高校保送录取优秀运动员(本科层次)工作,现将有关事宜通知如下。【1】保送条件
(一)拥护中国共产党领导,拥护社会主义制度;无犯罪记录,无严重兴奋剂违规记录。(二)符合2023年高考报名条件,并取得生源所在地高考报名号。1.奥运项目破世界纪录或亚洲纪录或全国纪录(不含青年纪录);4.除足球、篮球、排球外的其他奥运项目、围棋、象棋、国际象棋、武术套路、武术散打项目的运动健将,应参加附件1中所列赛事和小项的最高组别比赛,且取得世界体育比赛前八名,或亚洲体育比赛前六名,或全国体育比赛前三名。2023年2月1日12:00至15日12:00登录“中国运动文化教育网”(www.ydyeducation.com)或“体教联盟APP-体育招生”中的“运动员保送系统”(以下简称保送系统)进行报名。
【3】报名材料
(二)身份证(正反面电子版),如有曾用名的,还应提交本人户口本页(电子版);【4】办理要求
1.应按时参加生源所在地省级招生考试机构组织的高考报名(具体按各省级招生考试机构要求执行)。2.确保报名材料真实性,一旦发现弄虚作假,一律取消保送资格,并通报生源所在省级招生考试机构处理。4.经院校初次审核,未通过初次审核的运动员可进行调剂,调剂填报志愿时间为2023年2月20日12:00至22日12:00,逾期不予受理。5.通过保送系统选择学校和专业,如申请就读非体育学类本科专业,应按要求在保送系统内同时报名并参加2023年普通高校运动训练、武术与民族传统体育专业招生文化考试(具体考试安排见《2023年普通高等学校运动训练、武术与民族传统体育专业招生管理办法》)。所有保送运动员均应参加有关高校组织的综合考核。6.运动员申请保送并被录取后,因个人原因放弃录取资格、主动退学或被开除的,原则上不得再次申请保送。1.新增或变更系统管理员,请于2022年12月31日前填写表格(附件2),加盖公章后传真至体育总局科教司。2.应于2023年1月20日12:00前在保送系统中设置学校保送录取优秀运动员的招生专业、招收项目、保送条件、是否接收调剂志愿的运动员等。3.应于2023年2月19日12:00前在保送系统中完成运动员保送材料的初次审核,2023年2月24日12:00前完成调剂运动员保送材料的审核(审核内容:填报信息完整且与运动成绩一致)。4.应组织保送运动员综合考核。高校根据综合考核成绩和学校选拔要求,确定拟录取保送运动员名单。5.应做好保送计划预留,待教育部批准后,依据批复办理录取手续。(三)各省、自治区、直辖市、新疆生产建设兵团体育行政部门,体育总局有关运动项目管理中心,有关全国性社会体育组织,中央军委训练管理部训练局1.新增或变更系统管理员,请于2023年2月10日前填写表格(附件2),加盖公章后传真至体育总局科教司。2.应于2023年2月24日14:00至2月28日17:00前在保送系统中完成运动员保送资格审核(审核内容:个人信息、运动成绩、犯罪记录、兴奋剂违规记录等)。电话:010-87182332、010-87182704
全国体育类高校情况介绍
全国共有35所体育类高校,其中,本科15所,专科20所。名单如下:
全国体育类高校名单(本科)

全国体育类高校名单(专科)

体育类高校办学优势
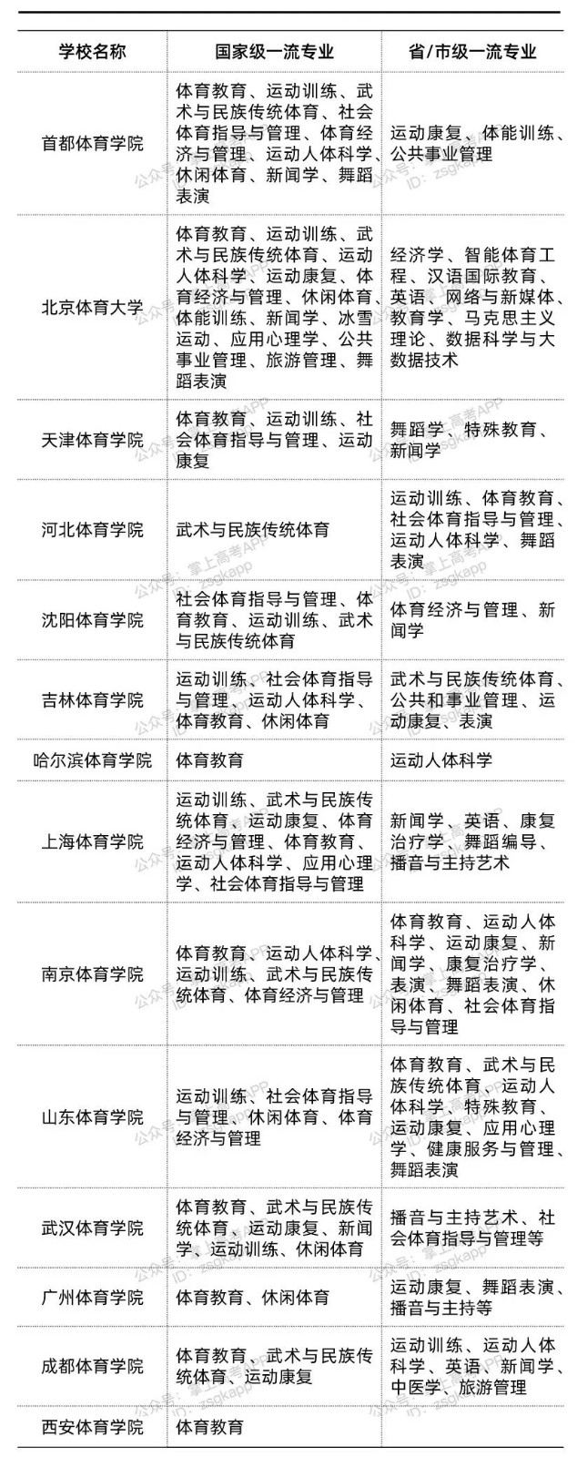
谈到体育类高校,大家也能猜测出该类高校的体育相关专业绝对是处于全国领先地位。据统计,公办体育类本科高校的国家级或省级一流专业多为:体育教育、运动训练、武术与民族传统体育、休闲体育等。
全国体育类公办本科高校“双万计划”名单

注:部分高校因未公布相关数据,会存在遗漏情况,欢迎大家留言区补充。
除了与体育相关的专业之外,多所体育类高校的新闻学、舞蹈表演、英语等专业同样入选国家级或省级一流专业。除了专业上的优势,各校体育竞技方面也有特色与强项。天津体育学院在建校初期,汇集了一批优秀教练员和运动员,具有较高的竞技运动水平,摔跤、女子跳水、游泳、男子篮球、棒球等运动项目成绩已位居国内前列。位于东北三省的三所体育类高校在冰雪体育项目上独具优势。哈尔滨体育学院先后为国家培养出了众多在国际大赛上争金夺银的短道速滑、速度滑冰、花样滑冰运动员。如中国自由式滑雪空中技巧女队队员徐梦桃。我国冬奥史上自由式滑雪空中技巧项目14枚奖牌中的13枚,都由沈阳体育学院自主培养的运动员获得。
△ 徐梦桃