
金融学和金融工程同为经济学门类下设专业。金融学主要研究金融学、经济学、货币银行学、证券投资学、保险学等方面的基本知识和技能,在证券、投资、信托、保险等行业进行投资理财和风险控制等。金融工程研究经济学、金融学、金融工程和金融管理等方面的基本知识,接受理财、投融资、风险管理等方面的技能训练,主要运用计算机建立数学模型,从而解决金融相关的问题。本文从多个方面对比展示两个专业的培养模式的差别。
2021年全国本科普通批次招收金融学和金融工程的学生总计超7万人(含专业类招生,不含试验班招生),其中金融学计划占比超过50%,招收金融学专业的院校将近300所。金融学普通专业招生计划约为金融工程专业计划的2倍。
2021年金融学文(含历史)、理(含物理)科(不含综合类招生)招生计划比接近1:1,而金融工程专业理科(含物理)招生人数占比超过60%。
图 1 2021年本科普通批次招生院校及计划



数据来源:西南财经大学本科培养方案
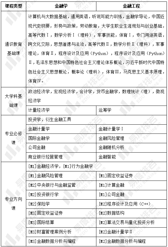
注:1.金融学的专业方向课包含[M1]模块一:金融理论; [M2]模块二:金融机构; [M3]模块三:金融市场),学生需在10门课程中至少选择6门并且拿到学分;2.金融工程的专业方向课包含[M1]模块一:专业模块; [M2]模块二:工具模块,学生需在10门课程中至少选择6门并拿到学分。
3. 小结
金融工程相比金融学更看重学生的数理基础,对于数学基础薄弱的学生来说,金融工程的学习难度远高于金融学。对于想在金融建模方向发展的学生,更适合选择金融工程专业。
