杜克大学
杜克大学,坐落于美国北卡罗来纳州,是一所世界顶级的研究性大学。杜克大学是全美优秀的大学之也是美国南部最好的私立大学,在各类排行榜上长期位居美国前十、世界前二十。
在杜克大学毕业的校友中最知名者包括美国第37任总统理査德尼克松,苹果公司现任首席执行官姆·库克以及知名软件业比尔盖茨的夫人梅琳达·盖茨等

昆山杜克大学
昆山杜克大学,是一所由美国杜克大学和中国武汉大学合作创办的非营利性中美合办高校,由昆山市人民政府作为合作支持方参与建设,是具有独立法人地位的综合性研究型大学。
昆山杜克大学提供给学生与杜克大学相同的教学质量和学术经验,学生顺利完成学业后可获得美国杜克大学学位及昆山克大学的学历与学位。这也是目前唯一一所由美国排名前十大学在华创办合作大学并开展本科学位项目的学校。
(昆山杜克大学)
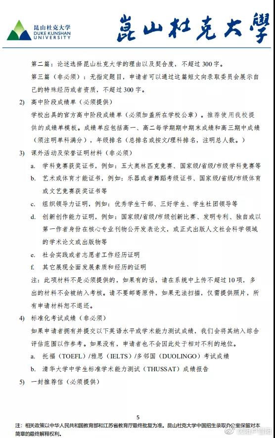
2022年综合评价招生已经开始,第一个公布招生简章的高校是昆山杜克大学,录取高考成绩近占50%,有出国留学意向,或英语成绩突出的考生重点关注报考!

招生简章









昆山杜克大学在招生简章中明确指出:学校将向入学申请综合评估过程中展现出优秀素质的申请人授予不同额度的奖学金。学校还会提供不同额度的助学金,金额最高可覆盖四年全额学费,按四个学年平均发放。奖助学金可叠加且最高资助金额为四年学费总额。
综合评价招生是考生不可多得的进入名校的机会,想要报名的考生尽快准备!想要了解更多微信搜索公众号名校前沿进行关注哦!
