理工大学是我国高等院校中“重名率”最高的一类大学,理工类院校的毕业生通常面向国民经济支柱行业就业,应用面宽,就业渠道广阔,深受考生青睐。整理了部分理工大学供大家参考!
北京理工大学位于北京,是新中国第一所国防工业院校,创立于1940年,前身是延安自然科学院,现隶属于工业和信息化部。被誉为“红色国防工程师的摇篮”。学校曾创造了新中国科技史上多个“第一”:第一台电视发射接收装置、第一辆轻型坦克、第一部低空测高雷达等,在智能仿生机器人、绿色能源、现代通信、工业过程控制等军民两用技术方面具有明显优势。
学校工程、材料、化学、物理、数学、计算机科学学科先后进入ESI国际学科排名前1%,其中工程学科进入全世界前1‰。
双一流建设学科:材料科学与工程、控制科学与工程、兵器科学与技术
华南理工大学坐落在广东广州市,原名华南工学院,组建于1952年全国高等学校院系调整时期,是以中山大学工学院、华南联合大学理工学院、岭南大学理工学院工科系及专业、广东工业专科学校为基础,调入湖南大学、武昌中华大学、武汉交通学院、南昌大学、广西大学等5所院校部分工科系及专业组建而成,1988年改为现名。
华南理工大学是建筑老八校之一,素有中国“南方工科大学的一面旗帜”之称。
学校轻工技术与工程、食品科学与工程、城乡规划学、材料科学与工程、建筑学、化学工程与技术、风景园林学等学科整体水平进入全国前十位。
化学、材料学、工程学、农业科学、物理学、生物学与生物化学、计算机科学、环境科学与生态学、临床医学9个学科进入国际ESI全球排名前1%。
大连理工大学坐落在辽宁大连市,是面向中国工业体系建设的第一所新型正规大学。创建于1949年4月,时为大连大学工学院。
学校的工程学和化学学科入选世界一流学科建设名单,优势学科资源丰富、研究实力雄厚。目前有9个学科领域进入ESI国际学科排名前1%,分别为:化学、物理学、材料科学、工程学、环境科学与生态学、计算机科学、生物学与生物化学、数学、社会科学总论。
双一流建设学:化学、工程
华东理工大学原名华东化工学院,办学历史可追溯到100多年前的南洋公学和震旦学院,是1952年由交通大学(上海)、震旦大学(上海)、大同大学(上海)、东吴大学(苏州)、江南大学(无锡)等校化工系合并组建而成的新中国第一所以化工特色闻名的高等学府原名华东化工学院。
优势专业分布有:化学工程与技术、化工过程机械、控制理论与控制工程等。
南京理工大学坐落在南京,是隶属于中华人民共和国工业和信息化部的全国重点大学。学校由创建于1953年的中国人民解放军军事工程学院(简称“哈军工”)分建而成,经历了炮兵工程学院、华东工程学院、华东工学院等发展阶段,1993年更名为南京理工大学。
学校素有“兵器技术人才摇篮”之称。“兵器科学与技术”学科入选“双一流”建设学科。优势专业分布在光学、兵器科学与技术、材料工程、模式识别与智能系统、电磁场与微波技术等学科方面。
双一流建设学科:兵器科学与技术
武汉理工大学是教育部直属全国重点大学,是教育部和交通运输部、国家国防科技工业局共建高校。是教育部直属高校中为建材建工、交通、汽车三大行业培养人才规模最大的学校,已成为我国“三大行业”高层次人才培养和科技创新的重要基地。2000年由原武汉工业大学、武汉交通科技大学、武汉汽车工业大学合并组建新的武汉理工大学。
学校的材料学科、工程学科和化学学科进入了世界ESI学科排名的前5‰,在建材建工、新材料、光纤传感、新能源、交通与物流、机电与汽车、信息和资源环境等领域实力雄厚。
双一流建设学科:材料科学与工程
太原理工大学由原太原工业大学和原山西矿业学院合并组建而成。
前身为创建于1902年的国立山西大学堂西学专斋。1997年山西矿业学院整体并入,更名太原理工大学。2000年山西省纺织工业学校并入。
学校在煤炭、土木、机械制造等领域实力雄厚。安全工程、机械设计制造及其自动化、材料成型及控制工程是国家级特色专业。工程学、材料学、化学3个学科进入了ESI全球排名前1%。
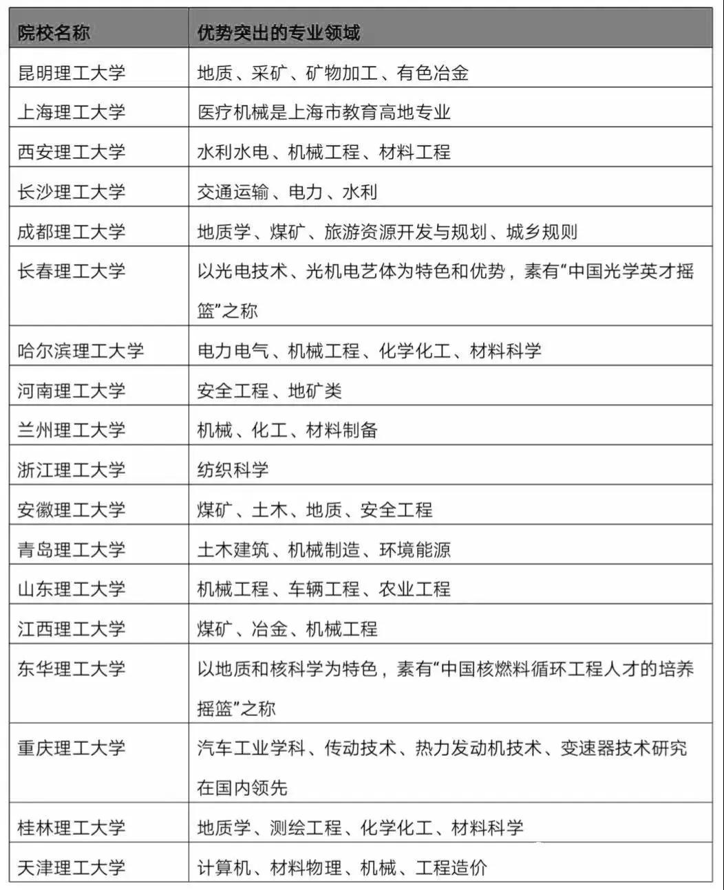
其他理工大学
为了让大家更直观地了解理工院校,我们用一张表直接盘点这些学校的优势专业!




