一、哪些考生需要参加高考报名?
1.普通高等学校招生统一考试(高考)考生;
2.普通高等学校招收中等职业学校毕业生统一考试(简称“3+证书”考试)考生(含报考高职院校的退役士兵、西藏新疆内职班应届毕业生);
3.高职院校依据普通高中学业水平成绩录取(简称依学考成绩录取)考生(此类考生报名参加普通高中学业水平考试的具体安排另行通知);
4.高等学校单独组织考试(含免试)及单独录取的保送生、运动训练、武术与民族传统体育专业、高水平运动队(单招)、职教师资、残障(单招)、消防救援(单招)等类型考生;
5.报考高职院校自主招生(简称高职自主招生)及中高职贯通三二分段高职学段(简称三二分段)考生;
6.高职院校五年一贯制录取并于2022年进入高职阶段学习(简称五年一贯制)学生。
二、哪些人员不能参加高考报名?
下列人员不得在我省报名普通高考:
1.具有普通高等学历教育资格的高校在校生,或已被普通高校录取并保留入学资格的学生。
2.高中阶段学校非应届毕业的在校生。
3.在高中阶段非应届毕业年份以弄虚作假手段报名并违规参加普通高校招生考试(包括全国统考、省级统考和高校单独组织的招生考试,简称高校招生考试)的应届毕业班学生。
4.因违反国家教育考试规定,被给予暂停参加高校招生考试处理且在停考期内的人员。
5.因触犯刑律已被有关部门采取强制措施或正在服刑者。
6.不符合我省普通高考报名条件的其他人员。
三、考生应到哪里报名?
(一)应届毕业生
1.广东省户籍考生原则上在学籍所在地(市)报考,也可以在户籍所在地(市)报考,不得在其他地市借考。
2.随迁子女考生原则上在学籍所在地(市)报考,也可以在父母居住证所在地(市)报考,不得在其他地市借考。
(二)往届毕业生
1.广东省户籍考生原则上在户籍所在地(市)报考,能否在原高中(含中职、技校)毕业学校所在地(市)报考,按各地市相关规定执行,不得在其他地市借考。
2.随迁子女考生原则上在原高中(含中职、技校)毕业学校所在地(市)报考,能否在父母居住证所在地(市)报考,按各地市相关规定执行,不得在其他地市借考。
(三)同等学力人员
统一在户籍所在地(市)报考,不得在其他地市借考。
四、2022年高考报名什么时候进行?
2022年我省普通高校招生统一考试报名时间为:2021年11月1日—10日。考生报名包含系统注册、网上报名和确认报名共3个步骤,其中系统注册和网上报名的时间为:11月1日—10日,确认报名时间:11月6日—10日。
五、高考报名基本流程是怎么安排的?
2022年高考报名基本流程分为四个部分:考生注册→报名资格初核→网上报名→确认报名。
六、报名前应做好哪些准备?
1.考生注册。考生应先进入广东省普通高考报名系统(网址为:https://pg.eeagd.edu.cn/ks),凭姓名、证件号注册考生账号,设置密码,并绑定手机号。
2.报名资格初核。报名前,考生应事先准备符合我省报考资格的相关证明材料(含身份证、户口簿、学籍学历等材料),在所在中学或到县(市、区)招生办公室进行报名资格初核。
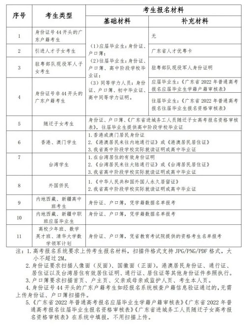
考生类型与所需报名材料清单如下:

应届毕业生可由所在学校事先核准考生报考条件和材料,到报名点集体办理报考手续。往届毕业生、社会人员须持报名材料到市县招生考试机构指定的报名点办理报考手续。经初核符合我省高考报名条件的考生,由报名点派发考生号。考生须提供真实的报名材料(含加分和优先录取资格材料),如发现有弄虚作假情况的,将纳入诚信体系严肃处理。
七、如何进行网上报名?
凭个人证件号码或注册时填报的手机号码和注册时设置的密码登录广东省普通高考报名系统进行网上报名。网上报名时,考生须认真阅读报考须知,签订《考生诚信考试承诺书》,并按系统指引,录入本人的基本信息(含普通高中学业水平考试选择考科目在内的报考信息、联系方式、个人简历、家庭情况等),上传身份证、户口簿等身份证明材料(其中身份证号44开头的广东户籍考生如经报名系统核查户籍信息验证通过的,无需上传),采集和上传相片,并缴纳报考费。上传的报名材料支持JPG/PNG/PDF文件格式,大小不超过2M,其中身份证要求上传正反两面、户口簿要求上传首页、户主页、父/母亲或监护人页、考生本人页,考生可提前准备好电子文档,方便报名时上传。
八、如何确认报名?
网上报名完成后,考生还须在规定时间内持二代(或三代)身份证、户口簿、学籍学历等证明材料到市县招生办公室指定的报名点办理确认报名手续。确认报名手续包括确认报名资格、校对和核准报考信息等。具体报名办法按《广东省2022年普通高校招生统一考试报名实施细则》进行。
九、如何缴纳考试费?
考生必须按规定缴纳考试费。考生在网上报名时按照物价主管部门批准的收费标准在网上缴纳文化科考试费。艺术类和体育类术科统考考试费与高考文化科考试费一同缴纳,实行网上缴费。
十、体检时间如何安排?
所有参加2022年普通高考录取的考生应参加普通高考体检。普通高考体检时间为高考报名后至2022年2月28日。



